Visit Website 112, Yeoksam-ro, Gangnam-gu, Seoul, Republic of Korea 02-568-3563 beom@bh-law.kr C-08 [Company Introduction] Bunhwa Law Firm stands at the forefront of financial innovation as a trusted legal partner for fintech companies. We possess top-tier expertise in Anti-Money Laundering (AML) compliance and excel in analyzing and mitigating regulatory risks that fintech businesses face. In particular, with the issuance of stablecoins emerging as a key topic in the global financial market, Beonhwa provides tailored advisory services by thoroughly reviewing complex regulatory frameworks such as the Electronic Financial Transactions Act, the Act on Reporting and Use of Certain Financial Transaction Information, and the Foreign Exchange Transactions Act. Going beyond simple legal review, we deliver end-to-end solutions—from structuring issuance models and establishing internal control systems to handling regulatory engagement—ensuring our clients’ innovations remain secure. Guided by the philosophy that “regulation is not a barrier, but a roadmap for growth,” Bunhwa is committed to being a strong partner that enables companies to innovate confidently in the rapidly evolving digital finance ecosystem. [Product Images]
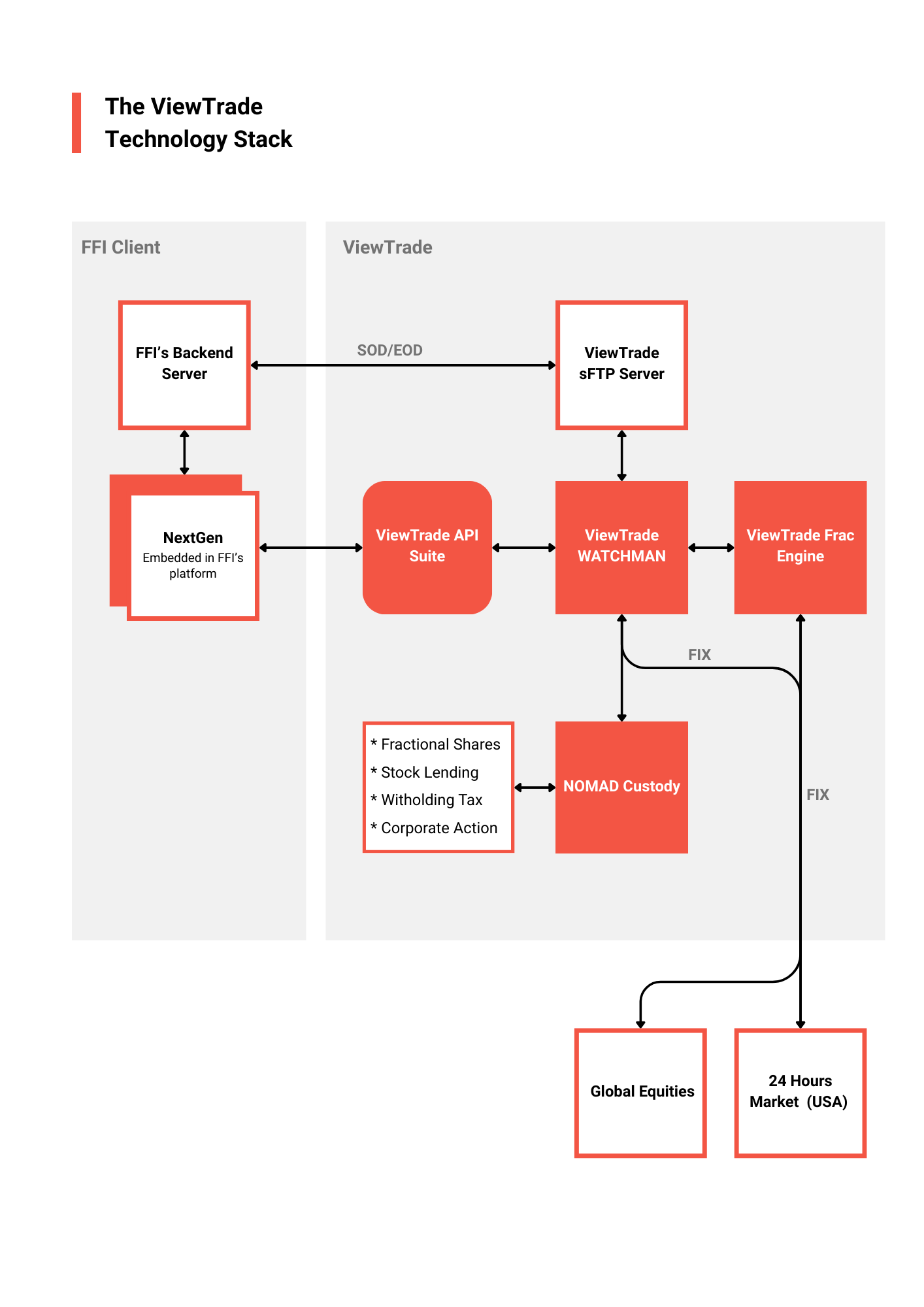
Visit Website 7280 W Palmetto Park Rd., #310 Boca Raton, FL 33433 +1 561-620-0306 liz.song@viewtrade.com G-09 [Company Introduction] Since its inception, ViewTrade has been dedicated to opening global markets and empowering financial firms to provide better services to their investors. Emerging alongside the growth of online retail brokerage outside of the United States, ViewTrade positioned itself as a pioneer by delivering innovative electronic access to the U.S. securities market, long considered the most influential financial market in the world. Over the last two decades, ViewTrade has established itself as a trusted technology and service partner for more than 300 organizations worldwide, ranging from fintech startups and challenger brokers to established banks, asset managers, and advisory firms. Our mission has been consistent: to lower barriers to entry, accelerate time-to-market, and equip firms of all sizes with the tools, connectivity, and regulatory confidence they need to succeed in a highly competitive environment. With a presence in over 20 countries, ViewTrade offers a comprehensive suite of solutions covering retail brokerage technology, trading infrastructure, wealth management platforms, and market data distribution. We combine decades of deep industry expertise with a client-first service model that emphasizes adaptability, reliability, and transparency. By doing so, we empower our partners to deliver differentiated investment experiences that align with the unique needs of their customers. [Product Images]
Visit Website 97, Toegye-ro, Jung-gu, Seoul, Republic of Korea, 04535 02-2039-1159 nga.truongquynh@vti.com.vn G-17 [Company Introduction] VTI Group is a leading technology corporation based in Vietnam and Japan. We are confident to accommodate one-stop solutions for customers of all sizes and from various industries, such as Manufacturing, Retail, Finance, Internet Service, Transportation and Construction, assisting in business growth through digital transformation. Proud to be among top 10 IT companies by size in Vietnam, our team of 1500+ members eager to assist customers of all sizes across diverse industries to consult business & operation in digital transformation. Our customer's achievements are our uttimate indication of our success. A sustainable ecosystem of 6 subsidiaries that provides huge skilled technology experts empowers us to leverage an integrated set of state-of-the-art technologies, naming Cloud Computing, Al, IOT, Machine Learning, to tackle projects of any scale and complexity. [Product Images]
Visit Website 12th floor, 142, Teheran-ro, Gangnam-gu, Seoul, Republic of Korea 1599-4905 safe@toss.im D-05 [Company Introduction] Viva Republica’s mobile financial platform, Toss, started as a simple money transfer service in 2015. Over the years, Toss has evolved into a provider of equitable financial solutions accessible to everyone. Guided by a strong commitment to customer-centric values, Toss has diversified into various sectors including banking, securities, payments, telecommunications, and advertising. By 2024, it had attracted over 24 million monthly active users (MAU), establishing itself as the leading fintech platform in South Korea. As of 2025, more than 100 different services are offered on the Toss app. [Product Images]
Visit Website 67 Sejong-daero, Jung-gu, Seoul 1588-7882 monimo@samsung.com B-01 [Company Introduction] Samsung Financial Networks to Serve Customers Better \'Samsung Financial Networks\' is the collective brand of Samsung\'s financial affiliates. We pursue partnerships & collaborations between different financial service providers, to communicate Samsung\'s vision & commitment to enhancing the four financial affiliates\' synergy & expertise and expanding the financial ecosystem. [Product Images]
Visit Website 100 Hangang-daero, Yongsan District, Seoul 02-3781-3131 nayoung.park@pwc.com C-09 [Company Introduction] PwC Korea (Samil PwC) is a leading professional services firm and a member of the global PwC network, supporting sustainable growth for businesses with over 50 years of expertise. With more than 4,000 professionals across assurance, tax, deals, and consulting, we help clients navigate complex regulations and rapidly changing markets with confidence. Samil PwC serves companies of all sizes—from startups and mid-market enterprises to large domestic and multinational corporations—delivering tailored solutions built on trust and innovation. By proactively addressing future-oriented challenges such as ESG, digital transformation, and global M&A, we provide actionable insights and practical strategies that empower businesses to succeed in a dynamic environment. [Product Images]
Visit Website 오투타워 8층 02-786-0664 enwnswkd@seoulfintechlab.kr C-03 [Company Introduction] Seoul Fintech Lab is Korea’s leading fintech innovation hub. Since 2018, the Seoul Metropolitan Government has supported startups in Yeouido—the country’s financial center—to scale and compete globally. The Lab offers up to four years of residency, tailored growth strategies, and specialized acceleration. From regulatory sandbox support and investment to global expansion and open innovation, we provide end-to-end support for sustainable growth. Starting with 14 startups in 2018, our community has grown to 397 companies as of September 2025. [Product Images]
Visit Website 25-2, Sungkyunkwan-ro, Jongno-gu, Seoul 02-760-0114 ftmba@skku.edu C-10 [Company Introduction] Sungkyunkwan University Graduate School of Business Fintech MBA is a specialized MBA program established with the goal of nurturing fintech experts who lead innovation in the global financial industry through convergence education of finance, data science, and AI for corporate executives and employees. You can obtain an MBA degree by taking a total of 45 credits in 4 semesters over 2 years. - Education of top-level fintech financial experts - Opportunities to learn various management expertise required for managers - High percentage of full-time faculty lectures - Overseas study seminar -Supportive educational environment (flexible class schedule, scholarships, etc.) [Product Images]
Visit Website B1, 126 Teheran-ro, Gangnam-gu, Seoul, South Korea 238-88-01053 contact@sooho.io F-34 [Company Introduction] SOOHO.IO Inc., is Korea's leading blockchain fintech company, pioneering the convergence of traditional finance and digital assets since 2019. Founded by CEO Jisu Park, the company is the first Korean firm backed by ConsenSys Ventures and has been recognized by Gartner as a key blockchain finance company in 2022. SOOHO.IO delivers an Enterprise Blockchain Suite including Touchstone (consortium blockchain infrastructure), Purplace (Purpose Bound Money platform), and flagship applications demonstrating real-world blockchain payments. SOOHO.IO has successfully deployed a Central Bank CBDC project, protects over $2.4 billion in assets, and partners with financial institutions for blockchain fintech innovation. [Product Images]
Visit Website Unit#615,6FCity Plaza,17Gukjegeumyung-ro2-gil,Yeongdeungpo-gu,Seoul,Korea,17,Gukjegeumyung-ro2-gil,Yeongdeungpo-gu,Seoul,Republic ofKorea 02-6956-0888 ryan.kim@smartosc.com G-08 [Company Introduction] Founded in 2006, SmartOSC is a global IT services company headquartered in Hanoi, Vietnam, operating local offices across 9 countries in Asia, the Americas, and Europe. With over 1,500 technology experts, SmartOSC empowers enterprises to achieve digital transformation through eCommerce, Fintech, Blockchain, and Generative AI technologies. Over the past 19 years, SmartOSC has successfully delivered more than 1,200 projects and built strategic partnerships with global cloud leaders such as AWS, Microsoft, Google Cloud, and Huawei, establishing strong expertise in multi-cloud, data, and AI integration. Leveraging deep experience with platforms like Backbase, Adobe, Salesforce, and Magento, SmartOSC provides end-to-end digital transformation services. Our core offerings include AI-driven business process innovation, data integration and governance, AI-powered cybersecurity, and cloud architecture & managed services—driving measurable impact for global clients such as Nike, LG Electronics, and VinID. As an official member of the Global AI Alliance, SmartOSC contributes to building an open and ethical AI ecosystem. With a focus on performance-driven technical excellence and localized delivery, SmartOSC continues to be a trusted digital partner accelerating business growth worldwide. [Product Images]
Visit Website 60 Anson, Singapore 010-9521-1844 sungwook@stripe.com [Company Introduction] na [Product Images]
Visit Website 20, Sejong-daero 9-gil, Jung-gu 02-6360-3000 sanghoon.park@shinhan.com B-03 [Company Introduction] Shinhan Financial Group began in 1982 with the establishment of Shinhan Bank and became Korea’s first private financial holding company in 2001. Expanding beyond banking into cards, securities, insurance, and asset management, Shinhan has built a comprehensive financial platform that serves diverse customer needs. Guided by a commitment to sustainable growth and responsible finance, Shinhan pursues long-term trust and balanced development with customers, shareholders, and society. By combining technology, data, and human insight, Shinhan Financial Group continues to redefine finance and evolve as a future-oriented financial leader. [Product Images]
Visit Website 410 North Bridge Road, Spaces City Hall, Singapore 188726 +65 64077250 vijayprakash.rai@agrud.com G-12 [Company Introduction] AgrudTech is a specialist B2B cloud platform that transforms how banks, wealth managers and financial institutions engage clients with market data, research and personalised insights. Our middleware standardises and aggregates structured and unstructured global financial content from multiple vendors, enriches it with derived analytics and Gen-AI, and delivers it via configurable APIs, widgets and webviews — enabling rapid, low-cost deployment of market-facing apps. [Product Images]
Visit Website Asia-Pacific Region Multiple Member Countries - info@asiafintechalliance.com G-04 [Company Introduction] The Asia Fintech Alliance (AFA) is a multinational consortium established to promote innovation and collaboration within the Asian fintech industry. Around 15 countries, including Korea, Taiwan, Hong Kong, Japan, Indonesia, Malaysia, Mongolia, and Singapore as member associations. AFA facilitates the exchange of fintech policies and industry trends across member countries and promotes joint research and cooperative projects on key topics such as cross-border payments, digital assets, open finance, and ESG fintech. It also strengthens connectivity among Asia’s fintech hubs and fosters sustainable growth of the regional fintech ecosystem through startup exchange, investment attraction, and regulatory cooperation. [Product Images]
Visit Website 17F, 83, Uisadang-daero, Yeongdeungpo-gu, Seoul, Republic of Korea 02-6975-9999 lhs@ipxhop.com F-19 [Company Introduction] IPXHOP is a content-based intellectual property (IP) trading platform that integrates Entertainment and Finance. It supports the creative activities of artists and creators, and commercializes discovered content for fans and investors. The music content traded on the platform tends to increase in value over time as it is sold, and the revenue generated is distributed to purchasers. Since its establishment in 2020, IPXHOP has secured investments from leading Korean companies, including NHN Bugs, building a new IP ecosystem where creators, fans, and investors can grow together. Furthermore, leveraging accumulated music IP, the company is developing a service that provides refined and licensed music data optimized for generative AI model training. This service aims to address issues of illegal or unrefined data usage and to supply AI companies with safe and transparent training data. [Product Images]
Visit Website 9 Battery Road, Singapore - junho@altara.vc G-11 [Company Introduction] Altara Ventures is a Singapore based venture capital firm backing early stage companies across Southeast Asia and beyond. Altara is built by operators, shaped by experience, guided by systems- level thinking. [Product Images]
Visit Website 6th Floor, Seoul Fintech Lab, 83 Uisadang-daero, Yeongdeungpo-gu, Seoul 070-8670-4132 help@atones.co.kr F-20 [Company Introduction] Atones Co., Ltd. is a fintech startup that develops and operates CandyPay, the world’s first multi-card simultaneous payment solution, designed to resolve inefficiencies in card payments for both consumers and small merchants. In Korea and globally, consumers hold multiple credit and debit cards to maximize benefits by meeting performance thresholds, yet it is difficult to optimize card usage during actual payments. At the same time, merchants face operational burdens from requests for Split the bill or partial payments. CandyPay was created to address these challenges by enabling a single transaction to be flexibly split across multiple cards, helping consumers fulfill performance requirements and maximize benefits, while supporting merchants with efficient payment processing and higher customer satisfaction. Since its MVP launch in August 2024 and up to August 2025, when the company secured its first seed investment, CandyPay has acquired around 70 merchants and about 2,000 registered users without major marketing activities, with cumulative transaction volume reaching KRW 200 million. Atones has also been recognized for its technological strength and market potential by being selected as a Google Chang-goo Top10 startup and joining the Seoul Fintech Lab. Moving forward, Atones aims to advance CandyPay with AI-driven payment recommendations and global expansion, setting a new paradigm in K-fintech innovation that empowers both consumers and small businesses. [Product Images]
Visit Website Wework Tower 13th Floor, Teheran-ro 427, Gangnam-gu Seoul, Korea, 06159 070-8622-5892 lisa.lee@balancehero.com F-15 [Company Introduction] Afinit is a Korean AI financial technology company leading financial innovation in India through AI-driven solutions under the vision of “Finance for All.” Founded in 2014 by CEO Charles Lee, who has extensive global experience in entrepreneurship and management, Afinit has developed an AI Finance Decisioning Platform based on its proprietary Alternative Credit Scoring (ACS) system to serve over one billion underbanked and low- to mid-credit individuals in India. This platform combines accumulated data with AI technology to support the entire credit evaluation, underwriting, and risk management process. By connecting financial institutions with customers, it enables the delivery of optimized financial products and services tailored to the needs of India’s expanding middle-class population of nearly one billion. [Product Images]
Visit Website 83, Uisadang-daero, Yeongdeungpo-gu, Seoul, Republic of Korea 02-1522-6911 aiden@earlypay.co.kr F-47 [Company Introduction] -Next-day payment service \'EarlyPay\' EarlyPay provides small business owners with a solution that makes the sales payment period just a day. If you run a store, you have so much money to spend every day, but card sales and delivery sales don\'t come in until 2 to 14 days. In addition, since the fee and deposit cycle are different for each payment method, we cannot know exactly whether the sales price has been deposited or omitted. To address the hardships of small business owners, EarlyPay has come up with a fintech-based management support solution that allows them to receive all sales generated in stores the next day. This gives small business owners the opportunity to develop better services or products by significantly improving cash flow and easing the funding crunch. Early Pay is the first company in the industry to provide next day settlement service from three major delivery platform sales(baemin, yogiyo, coupang eats) to Card sales and has settle up over 500 billion won to about 4,000 owners since the launch of the service. EarlyPay wants to be the first service that small business owners think when they seek for a business partner [Product Images]
Visit Website 8F, 30 Eunhaeng-ro, Youngdeungpo-gu, Seoul, Korea 803-87-00360 george.kang@aizen.co D-08 [Company Introduction] Founded in February 2016, AIZEN Global has established itself as a leading company driving digital transformation in finance through artificial intelligence (AI). From its early days, the company has successfully applied AI technology to core financial processes such as credit evaluation, fraud detection, and risk analysis, working closely with major financial institutions in Korea. In 2017, AIZEN Global built an AI-driven strategic platform applied to KRW 100 trillion (approx. USD 80 billion) in personal loans for Woori Bank and subsequently enhanced the fraud detection systems (FDS) of Hyundai Card and Woori Card with AI technology. The company’s innovation and technological excellence have been widely recognized, including being designated as an official agent by the Financial Services Commission (2018), receiving the Minister of Science and ICT Award (2020), and winning 2nd place globally at the Monetary Authority of Singapore (MAS) Fintech Awards (2020). Expanding its reach in Southeast Asia, AIZEN Global has introduced mobility financing and EV financing services, advancing ESG-based financial platforms. The company continues its global growth by developing EV financing models leveraging electric two-wheeler data and AI-powered credit evaluation systems optimized for emerging markets. [Product Images]